乐动平台
欢迎访问中昕国际项目管理有限公司官方网站.
会员登录
咨询电话:
乐动平台
公司概况
公司简介
品牌实力
行业地位
组织结构
部门职能
分支机构
发展历程
专家团队
董事长致辞
公司视频
公司动态
重要声明
新闻报道
通知公告
最新考察
大事记
资料下载
学习交流
资质荣誉
公司资质
公司荣誉
业务范围
工程咨询
招标代理
工程设计
工程造价咨询
工程监理
工程施工
全过程工程咨询
房地产土地资产评估
会计师事务所
招标中标
预审公告
招标公告
中标公示
中标业绩
业绩案例
入库备案一览表
近年业绩一览表
BIM咨询
PPP咨询
工程监理
工程设计
工程咨询
全过程咨询
项目管理
造价咨询
招标代理
人事招聘
招聘信息
管理制度
岗位职责
薪酬考核
教育培训
政策法规
行政综合文件
项目管理文件
财税文件
监理文件
招标文件
造价文件
收费标准
业务流程
行业动态
其他文件
乐动平台
企业精神
企业宗旨
经营理念
执业准则
质量方针
办公环境
字匾展示
团队风采
社会公益
企业愿景
党建工会
党建活动
工会活动
党建制度
分公司加盟
联系信息
在线咨询
公司动态
乐动平台
-
公司动态
>
新闻报道
重要声明
新闻报道
通知公告
最新考察
大事记
资料下载
学习交流
快速通道
Expressway
会员登录
Member Login
会员注册
Sign Up
下载中心
Download Center
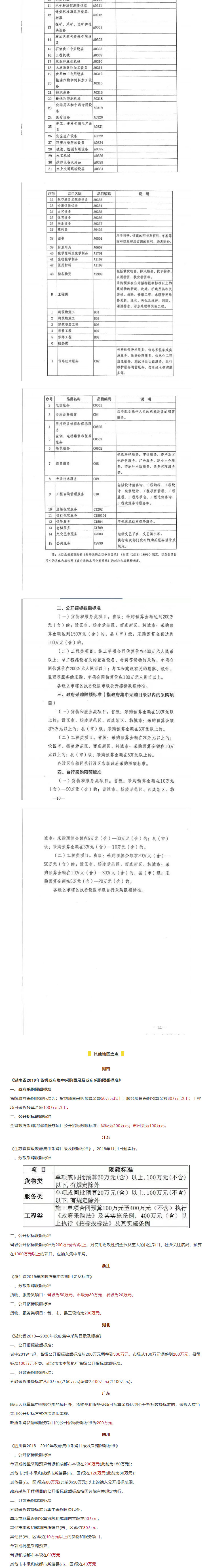
200万以下项目不用公开招标,陕西省最新集采标准公布!
发布时间:2019-08-19 发布人:admin
分享到:
业务范围
工程咨询
招标代理
工程设计
工程造价咨询
工程监理
工程施工
全过程工程咨询
房地产土地资产评估
会计师事务所
联系方式
中昕国际建设咨询集团
地址:西安市未央区凤城十二路首创禧悦里A座16层
电话: 传真:
手机二维码
微信二维码
友情链接:
版权所有:中昕国际建设咨询集团 技术支持:
服务热线
中昕国际建设咨询集团
米兰官方站网页版-米兰MiLan(中国)
米兰官方站网页版-米兰MiLan(中国)
米兰官方站网页版-米兰MiLan(中国)
米兰官方站网页版-米兰MiLan(中国)
米兰官方站网页版-米兰MiLan(中国)
米兰官方站网页版-米兰MiLan(中国)
米兰官方站网页版-米兰MiLan(中国)
米兰官方站网页版-米兰MiLan(中国)
米兰官方站网页版-米兰MiLan(中国)
米兰官方站网页版-米兰MiLan(中国)